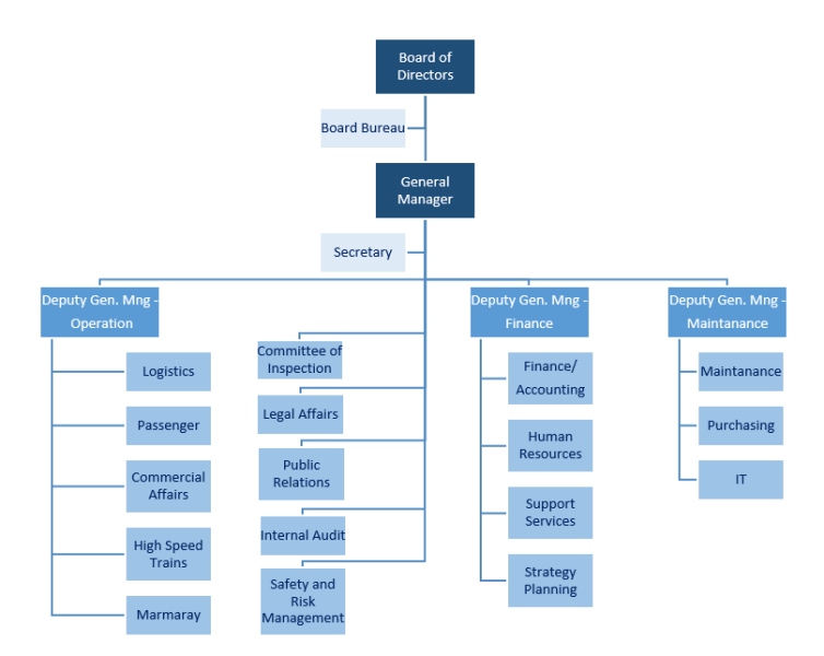
The new organization chart of Turkey’s first train operator, TCDD Tasimacilik AS, has almost been completed.
The new company was founded in June and the new board was announced immediately. In the new organization, all logistics, passenger and high speed train operations are gathered under one deputy general manager.

Here below are some of the assignments in new organization as of today:
Top Management
- Board of Directors : Veysi Kurt (Chairman), Mehmet Uras, Mehmet Selim Uslu, Zeki Çukur and İlyas Koç
- General Manager : Veysi Kurt
Operations
- Deputy General Manager : Mehmet Uras
- Head of Logistics : Mehmet Altınsoy
- Head of Passenger Transport : Erol Arıkan
- Head of Commercial Relations : Baykal Tul
- HST Manager : –
- Marmaray Manager : –
Finance
- Deputy General Manager – Finance: –
- Head of Accounting/Finance. : Bekir Baş
- Head of HR : Adem Sökmen
- Head of Support Services : Mehmet Aksoy
- Head of Stratgey : Safi Çatal
Maintanance and Support
- Deputy General Manager : –
- Head of Maintanance : Mehmet Bayraktutar
- Head of Purchasing : Mehmet Aksoy
- Head of IT : Bekir Baş
Cover Photo: Onur Uysal ©
Categories: Railway Companies




